肝脏是鸡脂质代谢的主要器官,但有关鸡肝脏脂质代谢的调控机制,特别是长链非编码RNA(lncRNA)在这一过程中的作用机制依然不清。为此,课题组通过对产蛋前期和高峰期母鸡肝脏全长转录组分析,系统研究了鸡肝脏lncRNA与脂质代谢的关系,并鉴定出一个可促进肝细胞脂滴形成、甘油三酯和总胆固醇合成的基因间lncRNA lncHLEF。体外试验分析表明,lncHLEF不仅可以作为竞争性的内源性RNA调节miR-2188-3p/GATA6轴,还可编码3个功能小肽直接增强ACLY蛋白的稳定性,进而促进脂质合成。腺相关病毒介导的肝特异性lncHLEF过表达活体试验表明,lncHLEF可促进肝脏脂质合成,同时通过外泌体形式转运lncHLEF,从而促进肌内脂肪(IMF)沉积,但不改变腹部脂肪(AbF)沉积(图1)。该成果 “LncHLEF promotes hepatic lipid synthesis through the miR-2188-3p/GATA6 axis and encoding peptides, and enhances intramuscular fat deposition via exosomes” 以研究论文形式在线发表于国际著名期刊《International Journal of Biological Macromolecules》(中科院一区)。巨乳a片 在读博士研究生郭玉龙为论文第一作者,已毕业的王丹丹博士及田卫华硕士、杨丽玉硕士为论文共同第一作者,李红副教授和刘小军教授为论文通讯作者。实验室毕业的王章博士,在读博士研究生吴星和职毅豪,硕士研究生张珂和王阳阳,团队李转见教授、蒋瑞瑞教授、孙桂荣教授、李国喜教授、田亚东教授和康相涛教授以及美国南卡罗来纳医科大学Hongjun Wang教授参与了该项工作。该研究受到国家重点研发计划项目、国家自然科学基金及河南省重大科技专项联合资助。论文链接://www.sciencedirect.com/science/article/pii/S0141813023039582?ref=pdf_download&fr=RR-2&rr=812286342fbe67bd。

图1 鸡肝细胞lncHLEF调控机制
总之,lncMGR可以募集CDK9并吸附多个miRNAs来调节骨骼肌的发育和再生,并可能成为肌肉疾病的治疗靶点(图2)。该成果“LncRNA lncMGR regulates skeletal muscle development and regeneration by recruiting CDK9 and sponging miRNAs” 以研究论文形式在线发表于国际著名期刊《International Journal of Biological Macromolecules》(中科院一区)。巨乳a片 在读博士研究生郭玉龙为论文第一作者,刘小军教授、李红副教授和田卫华博士为论文通讯作者。在读博士研究生成志敏和职毅豪、硕士研究生耿婉卓和张珂以及团队李转见教授、李国喜教授和康相涛教授参与了该项工作。该研究受到国家自然科学基金、国家重点研发计划项目和河南省重大专项的联合资助。论文链接://authors.elsevier.com/sd/article/S0141-8130(24)01854-3。

图2 lncMGR调控肌肉生长发育的分子机制

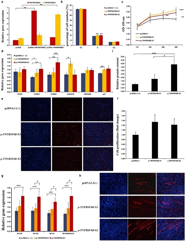
图3 TNFRSF6B主要转录本转换对AA鸡和LS鸡骨骼肌发育的影响
在鸡肉生产中,肌肉内脂肪(IMF)沉积有利于肉质的提升,而腹部脂肪(AbF)沉积却导致饲料浪费和环境污染。然而,IMF和AbF之间脂质组成的异质性和差异性沉积机制仍不清楚。课题组首先利用非靶向脂质组学技术,对地方鸡固始鸡胸肌IMF和AbF的组成成分进行了分析,共检测到423个鸡IMF和AbF之间的差异脂质分子(DLM),并确定了28种导致IMF和AbF异质沉积的主要DLM,通过加权基因共表达网络分析(WGCNA)将转录组与主要DLM进一步整合分析,发现了5个关键基因集,包括386个促进胸肌IMF沉积的特异性基因、213个促进AbF沉积的特异性基因、6个对AbF沉积不利的基因、7个促进胸肌肉IMF沉积但对AbF沉积有不利影响的基因以及28个仅促进胸肌IMF沉积但对AbF沉积没有影响的基因。这些发现为理解IMF和AbF差异性异沉积提供了新视角,并为通过育种选择提高肉质提供宝贵的信息资源(图4)。该成果 “Integrated LC/MS-based lipidomics and transcriptomics analyses revealed lipid composition heterogeneity between pectoralis intramuscular fat and abdominal fat and its regulatory mechanism in chicken” 以研究论文形式在线发表于国际著名期刊《Food Research International》(中科院一区)。巨乳a片 毕业的王丹丹博士及秦盼盼硕士为论文第一作者,刘小军教授和李红副教授为论文通讯作者。实验室博士研究生郭玉龙和成志敏、硕士研究生张珂和王阳阳及团队李转见教授、田亚东教授和康相涛教授参与了该项工作。该研究受到国家自然科学基金、中原科技创新领军人才、河南省高等院校科技创新团队等项目联合资助。论文链接://www.sciencedirect.com/science/article/pii/S0963996923006282?via%3Dihub。

图4 影响肌内脂肪和腹部脂肪差异沉积的关键基因的鉴定
我校家禽研究团队为教育部和农业农村部创新团队,一直致力于地方鸡种质资源保护和利用研究,近年来在鸡种质资源精准评价、优异基因挖掘、育种技术创新和新品种培育等方面取得了系列重要成果。